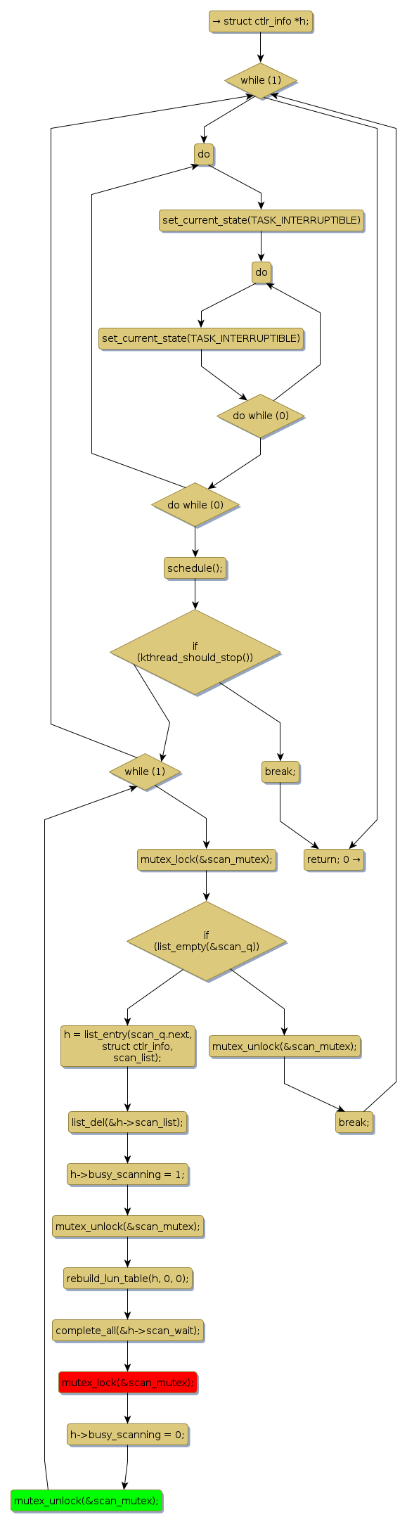
Instance Verification Kit (IVK)
mutex lock @ [105335+24+/linux-3.19-rc1/drivers/block/cciss.c]
Instance Signature: scan_mutex
|
The Matching Pair Graph:
|
|
Function Name
|
Control Flow Graph (CFG)
|
Events Flow Graph (EFG)
|
Source Correspondence
|
|
scan_thread
|
|
|
[104825+11+/linux-3.19-rc1/drivers/block/cciss.c]
|